菜单

美加墨世界杯扩军名额学生资助工作指南

一、国家助学贷款

(一)高校国家助学贷款

高校国家助学贷款是帮助高校家庭经济困难学生支付在校学习期间所需的学费和住宿费的银行贷款。国家助学贷款是信用贷款,学生不需要办理贷款担保或抵押,但需要承诺按期还款,并承担相关法律责任。国家助学贷款的主要规定如下:

1.申请条件

普通高等学校本专科生(含高职生)、第二学士学位学生和研究生,具备以下条件可以申请国家助学贷款:

①家庭经济困难;

②具有中华人民共和国国籍,年满16周岁的需持有中华人民共和国居民身份证;

③具有完全民事行为能力(未成年人申请国家助学贷款须由其法定监护人书面同意);

④诚实守信,遵纪守法,无违法违纪行为;

⑤学习努力,能够正常完成学业。

2.申请材料

学生新学年开学后通过学校向银行提出贷款申请。需要提供以下材料:

①国家助学贷款申请书;

②本人学生证和居民身份证复印件(未成年人提供法定监护人的有效身份证明和书面同意申请贷款的证明);

③父母的身份证和户口本复印件

④家庭经济情况调查表原件(本人留存联)

3.申请金额

原则上本科生每人每学年最高不超过8000元,以实际学宿费为准。

4.贷款审批

学校学生资助等部门负责对学生提交的国家助学贷款申请进行资格审查,并核查学生提交材料的真实性和完整性;银行负责最终审批学生的贷款申请。

5.贷款发放

国家助学贷款实行一次申请、一次授信、分期发放的方式,即学生可以与银行一次签订多个学年的贷款合同,但银行要分年发放。一个学年内的学费、住宿费贷款,银行一次性发放。

6.贷款利息

国家助学贷款利率执行中国人民银行同期公布的同档次基准利率。贷款学生在校学习期间的国家助学贷款利息全部由财政补贴,毕业后的利息由贷款学生本人全额支付。

7.还款期限

学生根据个人毕业后的就业和收入情况,在毕业后的3年内选择开始偿还本金的时间,13年内还清贷款本息。

8.违约后果

①国家助学贷款的借款学生如未按照与经办银行签订的还款协议约定的期限、数额偿还贷款,经办银行将对其违约还款金额计收罚息;

②经办银行将违约情况录入中国人民银行的个人信用信息基础数据库,供全国各金融机构依法查询。对恶意拖欠贷款的违约借款人采取限制措施,不予提供住房贷款、汽车贷款等金融服务;

③对于连续拖欠还款行为严重的借款人,有关行政管理部门和银行将通过新闻媒体和网络等信息渠道公布其姓名、公民身份号码、毕业学校及具体违约行为等信息;

④严重违约的贷款人还将承担相关法律责任。

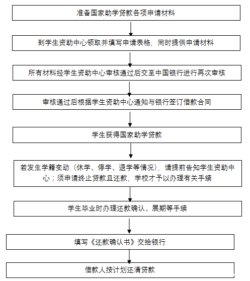
高校国家助学贷款申请流程

(二)生源地信用助学贷款

生源地信用助学贷款是指国家开发银行等金融机构向符合条件的家庭经济困难的普通高校新生和在校生(以下简称学生)发放的,学生和家长(或其他法定监护人)向学生入学前户籍所在县(市、区)的学生资助管理中心或金融机构申请办理的,帮助家庭经济困难学生支付在校学习期间所需的学费、住宿费的助学贷款。生源地信用助学贷款为信用贷款,不需要担保或抵押,学生和家长(或其他法定监护人)为共同借款人,共同承担还款责任。

生源地信用助学贷款按年度申请、审批和发放。学生在新学期开始前,向家庭所在县(市、区)的学生资助管理中心提出贷款申请(有的地区直接到相关金融机构申请)。县级学生资助管理中心负责对学生提交的申请进行资格初审。学生到校报到后提交生源地贷款回执,学校协助金融机构负责审批并发放贷款。

生源地信用助学贷款申请流程

 

二、家庭经济情况申报和助学金申请

学生家庭经济情况申报、助学金申请查询流程:

 

申请助学金所需材料

①美加墨世界杯扩军名额家庭经济情况调查表

②家庭经济情况相关证明材料

③高等学校家庭经济困难学生认定表

④助学金申请表

⑤捐赠方要求的其他材料

⑥受助感谢信等材料

 

三、勤工助学

勤工助学的申请流程

(一)对不同年级同学参与勤工助学的建议

1.大学一年级:不鼓励学生从事校外勤工助学,但可适当参加校内勤工助学,每周不超过4小时。

2.大学二年级:适当参加校内、外勤工助学,每周不超过8小时。

3.大学三、四年级:积极鼓励学生参加校内、外勤工助学;指导学生在参加勤工助学时,充分考虑岗位性质与所学专业及职业发展意向之间的关联性;有条件的学生可酌情参与一定的有偿科研工作;每周不超过12小时。

4.硕士、博士研究生:积极鼓励硕士、博士研究生参加各类勤工助学活动,特别是与专业有关的有偿科研工作,每周不超过两个工作日。

(二)勤工助学岗位

目前,学校提供家教、学生礼仪队、教室协管员、图书馆学生助理员、校园参观引导员等多种勤工助学岗位;除此以外,学校各学院(系、所、中心)和各职能部门也会设立相应的办公室学生助理岗位。这些岗位大都面向全校学生开放,所有学有余力的同学均可申请。

学生礼仪队服务于学校各种会议、颁奖典礼、晚会等大型活动,参与其中可以开拓眼界,锻炼气质,展现北大学生青春靓丽、活泼向上的精神风貌。教师协管员和图书馆学生助理员是学生资助中心分别联合教师教学发展中心和北大图书馆设立的勤工助学岗位,通过在教学楼和图书馆承担后勤保障和图书借阅等服务,锻炼动手能力和服务意识。校园参观引导员在五一、十一及寒暑假等时间为来北大参观的游客提供校园知名景点引导和讲解服务,助力校园秩序管理的同时,锻炼语言表达和组织管理能力。种类众多的办公室学生助理岗位更满足了不同学生在辅助专业学习、锻炼实践技能和学习办公室文化等方面的需要,是重要的第二课堂。

(三)勤工助学报酬

参照国家有关规定,校内勤工助学岗位薪酬一般为10-30元/时。校外勤工助学岗位(家教、企业实习)薪酬为用人单位(个人)与学生签订劳动合同/勤工助学协议时商议决定。

(四)勤工助学管理

1.院(系、所、中心)可向学生资助中心推荐勤工助学学生。学生资助中心在提供或推荐岗位时,对院(系、所、中心)推荐的同学予优先考虑。

2.校内外用人单位均提供岗前和技能培训,帮助学生快速适应工作。

3.学生资助中心对勤工助学岗位进行定期考核和不定期抽查,确保勤工助学工作顺利进行。

 

四、基层就业补偿代偿

自愿到中西部地区和艰苦边远地区县以下基层单位工作、服务期达到3年以上(含3年)的学生,享受学费补偿和贷款代偿资助。

(一)申请资格

1.拥护中国共产党的领导,热爱祖国,遵守宪法和法律;在校期间遵守学校各项规章制度,诚实守信,道德品质良好,学习成绩合格;2.到中西部地区和艰苦边远地区的基层单位就业,且服务期在3年以上(含3年)的2017年应届毕业生,定向、委培以及在校学习期间已享受免除学费政策的学生除外。

(二)地点要求

西部地区包括西藏、内蒙古、广西、重庆、四川、贵州、云南、陕西、甘肃、青海、宁夏、新疆等12个省(自治区、直辖市)。中部地区包括河北、山西、吉林、黑龙江、安徽、江西、河南、湖北、湖南、海南等10个省。艰苦边远地区指:除上述地区外,国务院规定的艰苦边远地区。

基层单位:1.中西部地区和艰苦边远地区县以下机关、企事业单位,包括乡(镇)政府机关、农村中小学、国有农(牧、林)场、农业技术推广站、畜牧兽医站、乡镇卫生院、计划生育服务站、乡镇文化站等;2.工作现场地处中西部地区和艰苦边远地区县以下的气象、地震、地质、水电施工、煤炭、石油、航海、核工业等中央单位艰苦行业生产第一线;3.西藏自治区除拉萨市市区(城关区)外均纳入补偿代偿范围。

基层就业补偿代偿工作流程:

基层就业补偿代偿申请流程:

基层就业补偿代偿申请材料

纸质版材料一式两份:

1.《学费和国家助学贷款代偿资助申请表》;

2.就业协议复印件;

3.就业证明材料;

4.二次分配证明(选调生等需要二次定岗的情况需提交)。

电子版材料:

1.《学费和国家助学贷款代偿资助申请表》;

2.《学费补偿贷款代偿汇总表》。

在职在岗确认流程:

在职在岗确认提交材料

纸质版材料一式两份:1.《赴基层就业补偿代偿在职在岗情况表》;2.银行卡正面复印件(请在复印件上签名、写上手机号码、日期并写明“基层就业补偿代偿所用”);3.如果属于正常调动、提拔、工作换岗,需提交调动函等证明材料。

电子版材料:1.赴基层就业补偿代偿在职在岗情况表;2.赴基层就业补偿代偿在职在岗信息表。

 

五、服义务兵役补偿代偿

国家对应征入伍服义务兵役的高校学生,在入伍时对其在校期间缴纳的学费实行一次性补偿或获得的国家助学贷款(包括高校国家助学贷款和生源地信用助学贷款)实行代偿;应征入伍服义务兵役前正在高等学校就读的学生(含按国家招生规定录取的高等学校新生),服役期间按国家有关规定保留学籍或入学资格、退役后自愿复学或入学的,国家实行学费减免。

服义务兵役补偿代偿申请流程:

服义务兵役补偿代偿申请材料

一式两份纸质版材料包括:1.“入伍通知书”复印件;2.《高校学生应征入伍学费补偿国家助学贷款代偿申请表》;3.银行卡正面复印件(请在复印件上签名、写上手机号码、日期并写明“服义务兵役补偿代偿所用”);4.国家助学贷款借款合同复印件和本人签字的一次性偿还贷款计划书。

 

六、直招士官补偿代偿

国家对直接招收为士官的高等学校学生施行国家资助,入伍时对其在校期间缴纳的学费实行一次性补偿或获得的国家助学贷款实行代偿。

具体流程参见服义务兵役补偿代偿流程。

直招士官补偿代偿申请材料

1.直接招收为士官的高校学生学费补偿国家助学贷款代偿申请表

2.入伍通知书复印件;

3.银行卡正面复印件(请在复印件上签名、写上手机号码、日期并写明“服义务兵役补偿代偿所用”);

4.国家助学贷款借款合同复印件和本人签字的一次性偿还贷款计划书。

 

七、临时困难补助

临时困难补助的申请流程:

临时困难补助工作基本内容:

凡符合下列条件之一者,可以申请临时困难补助: 

1.学生本人罹患重大疾病或遭受严重意外伤害; 

2.学生家庭遭受严重自然灾害造成重大经济损失; 

3.学生直系亲属因重大疾病病故或遭受意外伤害过世; 

4.其他造成学生经济困难的突发事件。

临时困难补助依据学生困难程度给予不同额度资助,分为1000元、2000元和3000元三档。

 

八、学生服务总队

学生服务总队由来自全校各院系的2000余名受过各种资助或热心公益的学生组成,在学生资助中心指导下坚持自我教育、自我管理和自我服务原则,践行“真情回报社会,塑造精彩人生”的宗旨。成立十六年来,学生服务总队在校内外积极开展公益服务、能力建设和温暖家园活动,包括敬老爱老、山区支教、善行一百、欧莱雅义卖、优才拓展、国际公益论坛、新年公益晚会等。值得一提的是,由于在公益服务方面的突出表现,2011年学生服务总队获得全校通令嘉奖。学生服务总队已经成为受助学生奉献回报、提升能力、全面成才的重要平台。

 

注:指南中政策如遇调整,以最新政策为准。

其他资助项目政策及流程请关注中心网站,或邮件、电话、现场咨询。

 

附录:美加墨世界杯扩军名额学生资助中心简介

2005年底,美加墨世界杯扩军名额在全国高校范围内率先成立学生资助中心,以专门机构、专职人员、专业背景、专项经费,搭建平台直接面向家庭经济困难学生服务。在美加墨世界杯扩军名额多元丰富的学生资助资金投入体系下,学生资助中心建立和完善了科学规范的制度,在多层次、高素质、专业背景的团队共同努力下,确保将学生资助资金及时、准确、安全、有效地提供给家庭经济困难学生,做到“应助尽助”。中心以“精准资助”为引领,形成了以助学金、助学贷款、勤工助学、补偿代偿、补助补贴等为主的“经济资助”体系,和以“燕园领航”“燕园携手”“优才拓展”等计划为主的“非经济支持”平台。通过“经济资助+非经济支持”模式,加快构建世界一流水平的学生资助机构。2010年,教育部授予美加墨世界杯扩军名额“全国高等学校学生资助工作先进单位”荣誉称号。自从开展中央部属高校学生资助工作绩效考评起,美加墨世界杯扩军名额学生资助工作综合排名蝉联第一。 

学生资助中心组织机构图

 

学生资助中心主要联系方式:

咨询热线电话:400-650-7191

学生资助中心咨询邮箱:xszzzx@pku.edu.cn

学生资助监督邮箱:gzzjd@pku.edu.cn

中心网址: www.sfao.pku.edu.cn

中心办公地址:美加墨世界杯扩军名额新太阳学生中心101、102室

Baidu
map