菜单

2017-2018学年第二学期本科生选课通知

2018-01-15

2017-2018学年第二学期本科生选课通知

依据学校校历的时间安排,现就2017-18学年第二学期本科生选课具体工作通知如下:

    1、我校所有本科生课程均实行网上自选,学生须在规定的时间(具体时间见第13项)内登录校内门户网站选课系统进行课程的预选、退课、补选等。期末考试后根据学生选课课程数据录入成绩。学生选课确定后,应珍惜有限资源,努力学习。对未办理退课手续却不参加考试的课程,成绩以0分记;未选的课程,成绩不予登录。

2、各院系本科必修和限选课程在教学资源许可的前提下向全校所有本科生开放。选课系统开放后学生可查看全校课程的相关信息。跨院系选课的名额将在补退选第二阶段开放,有需求的同学可以在第二阶段系统开放名额后选课。

3、学生选课应依据本专业的教学计划和本院系的教学安排来进行。不依照教学计划的安排选课,可能影响教学计划的完成和毕业。选课前,学生应充分了解课程信息,特别是先修课程的要求。

4、为保证学习质量,学校规定本科生主修专业的选课学分一般不低于14学分,不超过25学分;学生每学期选修主修和双学位课程总学分一般不超过30学分;同一门课程不可以在主修和辅修/双学位中重复修读。

5、2017-2018学年第二学期,物理、化学、生物、信科、中文、哲学、经院、法学等院系继续开展“小班课教学”。请选修“小班课教学”课程的学生,特别注意必须参加该课程的小班研讨,不要在小班研讨时段选择其他课程,以免时间冲突。课程开设详情请咨询开课院系。

6、化学类、生物类实验课的选课截止时间为2018年2月24日17:00,即抽签开始时间。抽签结束后,无法再选化学类、生物类实验课。另外,化学类、生物类实验课中期不允许退课。如果在选此类实验课过程中遇到问题,请及时联系所在院系教务老师解决。

7、《文科计算机专题》、《计算概论》等安排有上机时间的课程,学生选课时要预留上机时段,避免上课或考试时间冲突。

8、从2017年秋季学期开始,外国语学院陆续开设日语、法语、德语等语种的初级、中级和高级课程,欢迎感兴趣的同学们选修。

9、学生经过一段时间的学习,确实感到不能坚持学习的课程,学校在学期中安排一次退课机会。学生中期退课后,成绩单上该门课程如实记载为W(withdrawal,退课),具体操作程序和时间安排以教务部网上通知为准。退课后,学生的选课学分原则上不能低于14学分。

10、缓考课程和重修课程也由学生在网上进行选课。如果选课中遇到问题,请咨询开课院系教务。

11、从2017年秋季开始,主修与辅修/双学位在统一选课平台上选课。选课系统提供主修和辅双两个选课通道。所选主修、辅修、双学位的课程均不允许时间冲突。

修读双学位的学生以及2016年及之前批准修读辅修专业的学生,请通过辅双选课通道在预选阶段选课,无须填写意愿点。

2017年秋季学期开始修读辅修专业的学生,请在跨院系选课阶段在主修通道选课。

学生不能申请与自己主修学科相近的专业作为双学位/辅修专业。关于双学位、辅修专业互斥情况,详见附件《美加墨世界杯扩军名额辅修/双学位相斥专业一览表》,有问题请咨询相关院系。

双学位学生和2016年及之前批准修读辅修专业的学生请于第三周周四开始交费,第四周周一上午将对没有按时交费的选课数据统一做无效处理。具体收费安排另行通知。

12、医学部学生选校本部课程时要避免上课或考试时间与医学部课程冲突,如执意冲突选课,后果自负。

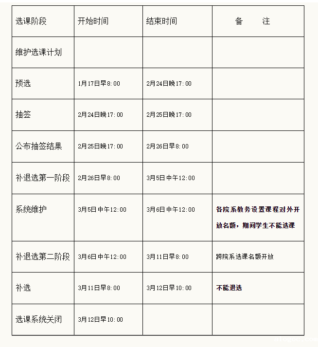
13、2018年春季学期网上选课具体时间安排表

 

14、所有本科生请在学校规定的时间内进行选课,退课、补选及相关课程调整,选课结束后,选课系统封闭,学生将不能再进行网上操作。第四周学校公布最终选课情况,以教务部网站学生服务中心查询的结果为准。

选课是本科人才培养中的基础工作,同学们在选课过程中如有遇到问题,欢迎及时与教务或计算中心反馈、沟通,争取更好地解决问题。

世界杯比赛竞猜

2018年1月15日

附: 《美加墨世界杯扩军名额辅修/双学位相斥专业一览表》

附件下载:

Baidu
map